Charts International and US Trotskyist Organizations

United States

This first link was created and submitted to the ETOL by Amal Samaha in June of 2023. It is in PDF format. This is the most extensive and detailed chart of U.S. Trotskyism ever produced.
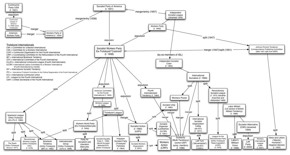
Displayed below is a chart/tree submitted by Justin Denton from the Socialist party USA in 2015. This chart/tree is a jpeg.

To enlarge the chart, expand the browser window

Trotskyist Tree

Français

No. 1

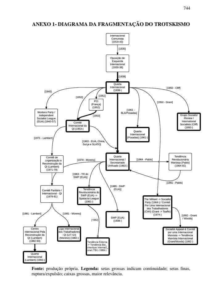
Trotskyist Tree FRANCAIS

No. 2

2nd Trotskyist Tree FRANCAIS


Return to the Encyclopedia of Trotskyism On Line